²»ÐàÇéÔµ¹ÙÍø

ÊÕÆð
Ê×Ò³ / ¹«Ë¾ÐÅÏ¢ / ¹ØÓÚ²»ÐàÇéÔµ¹ÙÍø / ²»ÐàÇéÔµ¹ÙÍøÒªÎÅ

ÐÂÆ·ËÙµÝØ­BuffÀ­Âú£º×Ô´øDC-DCµÄMM32SPIN080G

2024-11-22 17:05:57

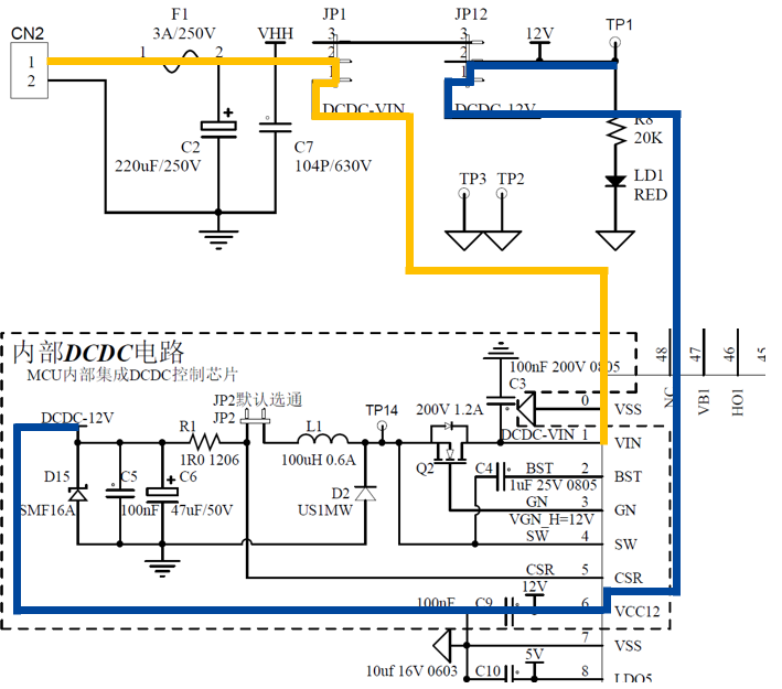
¸÷È˺à £¬ÄúµÄ²úÆ·ÊÇ36V/48V/72V»òÕß96VϵͳÂ𠣿Èç¹ûÊǵϰ £¬»òÐíÂÊÊÇҪʹÓõ½DC-DCоƬ¡£

ÒòÓ¦µç»úÇý¶¯ÀàоƬԽÀ´Ô½¸ß¼¯³É»¯µÄÃ÷ÀÊÇ÷ÊÆ £¬ÎÒÃDz»ÐàÇéÔµ¹ÙÍøÎ¢µç×Ó×îÐÂÍÆ³öµÄ MM32SPIN080GרÃż¯³ÉÁËHV-Buck¿ØÖƵç· £¬Í¬Ê±Ô¤ÇýÄÍѹ¸ß´ï200V £¬ÌرðÊʺÏÓ¦Óõ½36Vµ½100VµçÑ¹Çø¶ÎµÄ²úÆ·ÖÐÈ¥¡£ËäÈ»Õâ¿ÅÁÏҲͬÑù¿ÉÒÔÓÃÔÚ36VÒÔϵÄϵͳ¡£

¾ßÌåÀ´Ëµ£º

ÔÚ5.5V~15VÓ¦ÓÃÖÐ £¬ÏµÍ³ÊäÈëµçѹֱ½Ó¸øVCC12¹©µç £¬HV-BuckÄ £¿é¿ÉÒÔ²»Ê¹Óà £¬ÕâÖÖÇé¿öϽ¨Ò齫CSRÒý½Å£¨PIN5£©½ÓµØ£»

ÔÚ15V~100VϵͳӦÓÃÖÐ £¬ÏµÍ³ÊäÈëµçѹ¸øHV-BuckÄ £¿éµÄVIN¹©µç£¨PIN1£© £¬VCC12ΪHV-BuckÄ £¿éµÄÊä³ö¡£VCC12ĬÈϸøÐ¾Æ¬ÄÚ²¿5.0V LDO¹©µç £¬Í¬Ê±¸øÍⲿԤÇýоƬ¹©µç¡£

²»ÐàÇéÔµ(ÖйúÇø)¹Ù·½ÍøÕ¾

ʹÓÃMM32SPIN080G½øÐÐÉè¼Æ¿ÉÒÔÊ¡µôÔ­±¾µÄDC-DCоƬ £¬ÎÞÐèÔÙ½øÐÐDC-DCоƬµÄÑ¡ÐÍ £¬¼È½µµÍÁËBOM±¾Ç® £¬ÓÖ½ÚÊ¡Á˰åÉϿռä £¬ÎªÄúµÄ²úÆ·´øÀ´¸ü¸ßµÄÐÔ¼Û±È £¬ÔÚÃÍÁÒ¾ºÕùÖÐÖúÁ¦ÄúµÄ²úÆ·Äõ½¸ü¶àÊг¡·Ý¶î £¬ºÎÀÖ¶ø²»Îª¡£

½ÓÏÂÀ´ºÍС±àÒ»ÆðÀ´Á˽âËüµÄÕûÌ广¸ñ°É¡£

MM32SPIN080GÊDz»ÐàÇéÔµ¹ÙÍøMindSPINÆìϸßÐÔÄܵĵ¥µç»ú¿ØÖÆSOC²úÆ· £¬½ÓÄÉCortex-M0ÄÚºË £¬¼¯³É200VÈýÏàN¹µµÀÕ¤¼«Çý¶¯Æ÷¡£

- ´æ´¢¼°ÔËËã×ÊÔ´£º32KB Flash £¬4KB SRAM £¬×î¸ßÖ÷Ƶ60MHz

- 7¸ö׼ʱÆ÷×ÊÔ´£º1¸ö16λ¸ß¼¶×¼Ê±Æ÷¡¢1¸ö32λͨÓÃ׼ʱÆ÷¡¢3¸ö»ù±¾×¼Ê±Æ÷¡¢1¸ö12λIWDG¡¢1¸ö24λSystick

- Ö§³Ö2ͨµÀDMA

- Ó²¼þ³ý·¨Æ÷HW-Div

- 1·12λģÊýת»»Æ÷ADC £¬Ö§³Ö11ͨµÀ £¬²ÉÑùËÙÂÊ1Msps

- 2·ģÄâ±È½ÏÆ÷COMP¡¢2·¹ì¶Ô¹ìÔËËã·Å´óÆ÷OPAMP

- ÈýÏàN¹µµÀÕ¤¼«Çý¶¯Æ÷

- Ö§³ÖUART/SPIͨÐÅ

- LDOÊÂÇéµçѹ֧³Ö5.5-18V

- ÄÚÖÃDC/DCÖ§³ÖµçѹÖÁ100V

- ÊÂÇéÇé¿öÎÂ¶È -40¡æ~105¡æ

- ÌṩQFN48ºÍQFN32 4x4·â×°

ÊÊÓÃÓÚ¶àÖÖÓ¦Óó¡ºÏ£º

Ô°ÁÖ¹¤¾ß¡¢¸ßѹЧÀÍÆ÷·ç»ú¡¢µç»ú¿ØÖÆ


¿ì¿ì·­¿ªÁ´½ÓÏÂÔØÌ×¼þ°É£º

/support/development_tools/evaluation_boards/motor_dk/mm32spin080g/

ÍøÕ¾µØÍ¼